Deep whole-genome analysis of 494 hepatocellular carcinomas
Feb. 23, 2024
Rice transcriptional repressor OsTIE1 controls anther dehiscence and male sterility by regulating JA biosynthesis
Feb. 21, 2024
Unsynchronized butyrophilin molecules dictate cancer cell evasion of Vγ9Vδ2 T-cell killing
Feb. 21, 2024
Molecular Insights into the Adaptive Evolution of SARS-CoV-2 Spike Protein
Feb. 20, 2024
A designer synthetic chromosome fragment functions in moss
Jan. 26, 2024
Age-related noncanonical TRMT6–TRMT61A signaling impairs hematopoietic stem cells
Jan. 18, 2024
High-Performance Plasma Biomarker Panel for Alzheimer’s Disease Screening Using a Femtomolar-Level Label-Free Biosensing System
Jan. 11, 2024
Molecular evolution of protein ssequences and codon usage in monkeypox viruses
Dec. 15, 2023
Structural insights into the assembly and mechanism of monkeypox virus DNA polymerase complex F8-A22-E4-H5
Dec. 08, 2023
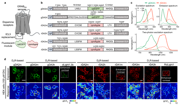
Improved green and red GRAB sensors for monitoring dopaminergic activity in vivo
Dec. 01, 2023