PmiREN: a comprehensive encyclopedia of plant miRNAs
Nov. 05, 2019
Landscape and Dynamics of Single Immune Cells in Hepatocellular Carcinoma
Nov. 01, 2019
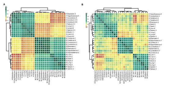
Landscape and Regulation of m6A and m6Am Methylome across Human and Mouse Tissues
Oct. 31, 2019
Graded regulation of cellular quiescence depth between proliferation and senescence by a lysosomal dimmer switch
Oct. 22, 2019
Structural and functional insights into the tetrameric photosystem I from heterocyst-forming cyanobacteria
Oct. 10, 2019
LLG2/3 Are Co-receptors in BUPS/ANX-RALF Signaling to Regulate Arabidopsis Pollen Tube Integrity
Sep. 27, 2019
Human Germline Cell Development: from the Perspective of Single-Cell Sequencing
Sep. 26, 2019
The nucleoskeleton protein IFFO1 immobilizes broken DNA and suppresses chromosome translocation during tumorigenesis
Sep. 24, 2019
CRISPR-Edited Stem Cells in a Patient with HIV and Acute Lymphocytic Leukemia
Sep. 12, 2019
MRGPRX4 is a bile acid receptor for human cholestatic itch
Sep. 10, 2019