Genome-wide impact of codon usage bias on translation optimization in Drosophila melanogaster
Sep. 28, 2024
Transplantation of chemically induced pluripotent stem-cell-derived islets under abdominal anterior rectus sheath in a type 1 diabetes patient
Sep. 26, 2024
Functional profiling of serine, threonine and tyrosine sites
Sep. 23, 2024
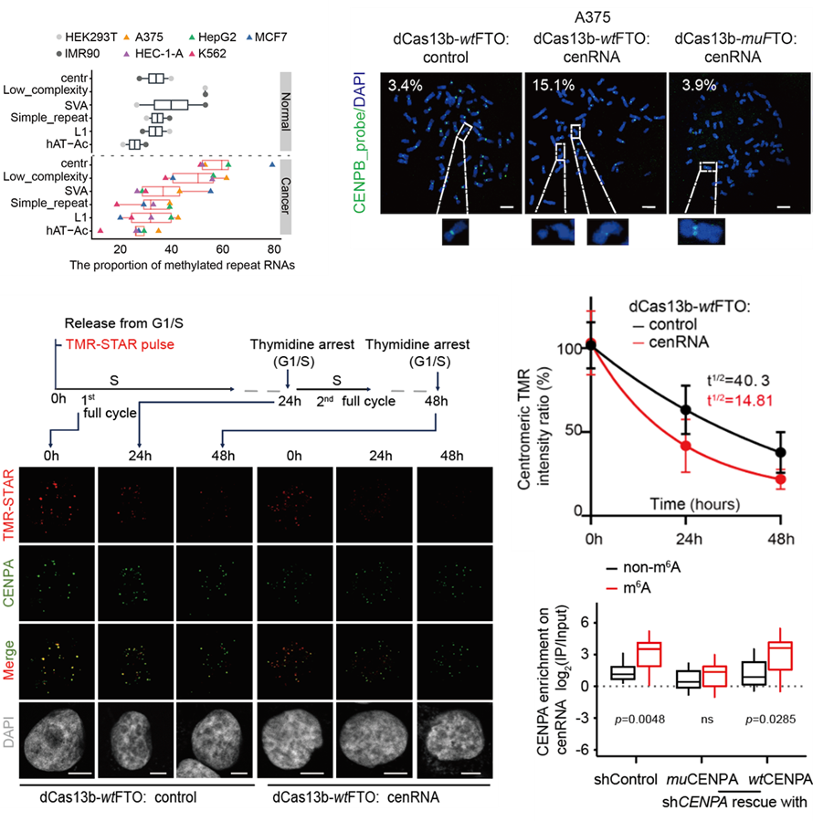
m6A-modified cenRNA stabilizes CENPA to ensure centromere integrity in cancer cells
Sep. 21, 2024
Proteasome resides in and dismantles plant heat stress granules constitutively
Aug. 22, 2024
Structural insights into the high-affinity IgE receptor FcεRI complex
Aug. 22, 2024
Tumor editing suppresses innate and adaptive anti-tumor immunity and is reversed by inhibiting DNA methylation
Aug. 21, 2024
DNA polymerase δ subunit Pol32 binds histone H3-H4 and couples nucleosome assembly with Okazaki fragment processing
Aug. 13, 2024
Large-scale calcium imaging reveals a systematic V4 map for encoding natural scenes
Aug. 05, 2024
Programmable DNA pyrimidine base editing via engineered uracil-DNA glycosylase
Aug. 02, 2024