EN 百年生科 新内网

检测到您当前使用浏览器版本过于老旧,会导致无法正常浏览网站;请您使用电脑里的其他浏览器如:360、QQ、搜狗浏览器的极速模式浏览,或者使用谷歌、火狐等浏览器。

下载Firefox

Cell Reports |李程/陶伟与合作者报道基于少量细胞的染色质构象捕获技术及其在小鼠造血谱系中的应用

日期: 2020-09-30

2020年9月29日,PA视讯游戏平台官网李程研究组、PA视讯游戏平台官网陶伟研究组与中国医学科学院血液学研究所合作在《Cell Reports》杂志发表了题为“tagHi-C reveals 3D chromatin architecture dynamics during mouse hematopoiesis”的研究论文。

在此之前,对造血谱系各个阶段细胞类型的染色质三维构象缺乏完整的研究。其中一个主要限制因素是已有的染色质构象捕获技术大多需要大量的起始细胞,而体内可分选的造血干细胞较少。因此,作者们首先开发了一种基于Tn5 tagmentation的少量细胞Hi-C技术(tagHi-C)。tagHi-C利用Tn5转座酶对交联、酶切、连接、纯化后的线性DNA进行打断,代替了in situ Hi-C中使用的超声打断法(图一)。由于Tn5转座酶可对低至1ng的DNA高效随机切割,因此作者们实现了对最低200个起始细胞的Hi-C文库构建。Tn5转座酶在打断DNA的同时会加上测序接头,因此相比传统的in situ Hi-C,tagHi-C在实验时间上也有较大的缩减。作者们将tagHi-C应用到GM12878和HeLa细胞系中,发现该技术能在多尺度下得到与传统大量细胞Hi-C相似的结果,证明了方法的可靠性。

图一:tagHi-C实验流程图

紧接着,作者们将tagHi-C应用到小鼠造血过程中的10个主要细胞类型,包括干/祖细胞以及以及成熟粒细胞(GR)和巨核细胞(MK)。作者们首先发现了造血谱系分化过程中染色质区室(compartment)结构的动态变化,并且区室结构的变化与基因表达以及对应细胞类型的功能有很强的相关性。

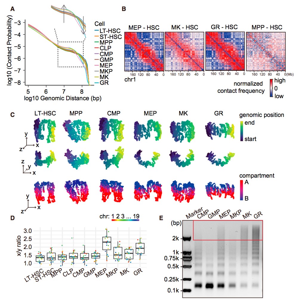
作者们接下来从更大的染色体结构层面进行研究,巨核/红祖细胞(MEP),巨噬细胞(MK)和粒细胞(GR)相比其他细胞类型有着更加紧致的染色体结构。10Mb左右线性距离的染色质空间互作增加,而更加长距离的染色质互作显著减少。同时,MNase切割实验发现MEP、MK和GR细胞对MNase更不敏感,也证明其更加紧致的染色体结构(图二)。

图二:在MEP,MK,GR中更加紧密的染色质构象

同时,tagHi-C的结果证明在MEP和GR细胞中,染色体的着丝粒端倾向于聚集成簇,端粒一端也倾向于聚集在一起,这与之前文献报道的RabI构象相似。进一步,作者也用FISH验证了RabI构象随着造血谱系分化逐渐明显的趋势(图三)。作者猜测这种结构的存在可能与染色质的非遗传学功能相关。比如,紧密的Rabl结构可能利于MEP后期分化成红细胞的脱核过程;有利于GR成熟过程中的细胞迁移过程。

图三:血液谱系分化过程中逐渐建立的Rabl构象

在基因层面上,作者们发现高表达的基因倾向于在基因内部形成更加频繁且均匀的互作,作者们将这一结构定义为GAD(Gene-body Associating Domain)。与之前文献定义的染色体环(loop)结构不同,GAD两端没有显著富集的CTCF结合位点。拥有GAD结构的基因内部会富集更强烈的H3K4me1和RNA Pol II的信号,证明了GAD结构与活跃转录的高度相关性。通过比较不同细胞的GAD强弱差异,作者们发现,有GAD结构的基因通常与细胞类型特异的功能高度相关。比如Meis1在HSC(造血干细胞)中形成明显的GAD结构,在GR中则不存在,而Meis1已经被多次报道与干细胞的功能高度相关(图四)。

图四:血液分化中动态变化的GAD结构

最后,作者们将tagHi-C和GWAS数据做了联合分析。于GWAS分析中将血液疾病或性状SNP关联到线性距离最近的基因不同,tagHi-C鉴定出来的染色质环结构可能介导某些GWAS SNP参与调控远端的靶基因。以SNP rs77527100为例,它与“髓系细胞中的粒细胞的比例”相关。通过线性最近距离,rs77527100被注释到CCDC26这个lncRNA的内含子区域,而利用tagHi-C鉴定出的染色质环,作者发现在造血干/祖细胞中,此SNP位点与Myc基因有较强的互作,并且这个SNP位点附近有明显的H3K4me1和H3K27ac信号,提示在干/祖细胞中,rs77527100位点所在区域作为增强子潜在调控Myc基因的表达(图五)。同时作者也发现了其他类似的空间调控关系,比如Hoxa cluster和Pten,支持了三维基因组结构用于解释GWAS SNPs功能的重要作用。

图五:通过染色质环关联GWAS位点和潜在性状基因

总的来说,该研究开发了一种简便高效的少量细胞Hi-C技术(tagHi-C),利用该技术产生了小鼠造血谱系分化过程中的十种细胞类型的三维基因组数据图谱,并且从染色质紧致程度、RabI构象、GAD结构以及染色质环与GWAS的数据整合等方面进行了研究。该研究为理解小鼠造血谱系染色质构象提供了丰富的数据资源,也为其他需要应用少量细胞Hi-C的研究问题提供了参考实验方法和分析思路。

PA视讯游戏平台官网PTN项目博士生张超、PA视讯游戏平台官网博士生徐子晗、血研所助理研究员杨尚达博士以及博士生孙国欢为并列第一作者。PA视讯游戏平台官网李程研究员、陶伟教授和中国医学科学院血液学研究所程辉副研究员、程涛教授为共同通讯作者。PA视讯游戏平台官网博士后贾璐萌参与了tagHi-C实验技术开发,血研所博士生郑昭烽和顾荃参与了研究工作。PA视讯游戏平台官网季雄研究员提供了宝贵建议。该研究得到了国家自然科学基金、科技部重点研发计划的资助。并得到了PA视讯游戏平台官网“北极星”高性能计算平台的支持。

原文链接:https://doi.org/10.1016/j.celrep.2020.108206