EN 百年生科 新内网

检测到您当前使用浏览器版本过于老旧,会导致无法正常浏览网站;请您使用电脑里的其他浏览器如:360、QQ、搜狗浏览器的极速模式浏览,或者使用谷歌、火狐等浏览器。

下载Firefox

GPB |李磊研究组在植物miRNA调控网络研究中取得进展

日期: 2021-03-02

2021年3月2日,PA视讯游戏平台官网李磊研究组在GPB杂志在线发表了题为“Structural and Functional Analyses of Hub MicroRNAs in an Integrated Gene Regulatory Network of Arabidopsis”的研究论文。本项研究主要构建解析了模式植物拟南芥中一个以miRNA为中心的层级基因调控网络。GPB杂志是中国最具国际影响力学术期刊之一,由中国科学院北京基因组研究所与中国遗传学会共同主办,当前影响因子为7.05。

MicroRNA(miRNA)是真核生物中内源性的一类具有调控功能的非编码RNA,通过碱基互补配对的方式识别靶基因mRNA,指导沉默复合体降解靶基因mRNA或者阻遏其翻译,从而与转录因子指导的转录调控协同决定靶基因的时空表达模式。在植物中,miRNA对靶基因的转录后调控机制广泛存在,在生长发育与环境应答过程中发挥重要作用。尽管通过遗传方法对植物中单个miRNA的功能了解越来越多,但是对它们在基因调控网络中的整体作用方式以及与转录因子的相互关系仍然所知甚少。在本项研究中,基于对公共数据库中的数据进行重新分析和整理文献中已有的相互作用数据,构建了拟南芥中一个miRNA调控网络,其中包括66个核心转录因子、318个miRNA和1712个下游靶基因以及它们之间的调控关系(图1)。

图1. 模式植物拟南芥中由miRNA、转录因子及靶基因构成的基因调控网络。

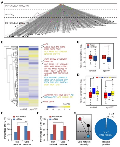
通过对网络结构的解析,发现miRNA占据了与转录因子及靶基因不同的位置,并且显著丰富了含有miRNA的前馈环路(feed-forward loop),特别是那些miRNA处于中间节点的环路。进一步的分析结果显示,含miRNA的前馈环路与位于网络中不同层级的转录因子相互协调,并且含miRNA的前馈环路在网络中的层级位置与结构和miRNA所处的层级有关(图2)。根据枢纽miRNA是影响多个生物过程还是只影响单一生物过程,分为两种类型并分别命名为约会型枢纽miRNA和集会型枢纽miRNA。以靶向多个MYB类转录因子的约会型枢纽MIR858A为例,对三个由MIR858A衔接的前馈环路进行了详细的分子和遗传研究。发现不同的MYB靶基因分别参与花青素、木质素的合成,同时通过miR858接受不同转录因子的调控。这些分析不但揭示了所选择的前馈环路的生物学功能,而且阐明了核心miRNA发挥多种调控作用的网络基础。综合而言,该研究发现了植物中含miRNA的前馈环路的普遍性和重要性,为充分解析植物miRNA生物功能、深入挖掘植物miRNA基因资源具有重要意义。

图2. 含miRNA的前馈环路在网络中的层级位置与结构和miRNA所处层级有关。

PA视讯游戏平台官网李磊研究员为本文通讯作者,PA视讯游戏平台官网前沿交叉学科研究院北大-清华生命科学联合中心博士研究生高照旭(已毕业)和李军为本文共同第一作者。该项目得到了国家重点研发计划、国家自然科学基金、蛋白质与植物基因研究国家重点实验室以及北大-清华生命科学联合中心的资助。

原文链接:https://www.sciencedirect.com/science/article/pii/S1672022921000425