EN 百年生科 内网 新内网

检测到您当前使用浏览器版本过于老旧,会导致无法正常浏览网站;请您使用电脑里的其他浏览器如:360、QQ、搜狗浏览器的极速模式浏览,或者使用谷歌、火狐等浏览器。

下载Firefox

Oncogene | 白凡/步召德/季加孚合作揭示胃肝样腺癌的基因组学特征和潜在治疗靶点

日期: 2021-08-02

胃肝样腺癌(Hepatoid adenocarcinoma of the stomach, HAS)是临床上一种非常罕见,但恶性程度很高的胃部肿瘤。该肿瘤侵袭性极强,患者易出现肝脏和淋巴结的转移,患者预后极差。此肿瘤最早于1985年由日本学者所报道,因在组织形态学上能同时观察到胃腺癌及肝细胞肝癌特征故而得名。此外,此肿瘤高表达肝癌相关的分子标志物如AFP以及GPC3,血清学检测AFP升高常为其重要的临床特征。目前,手术切除是胃肝样腺癌的主要治疗手段,但对胃肝样腺癌的基因组和转录组特征的认知仍非常缺乏。

近日,PA视讯游戏平台官网肿瘤医院胃肠外科季加孚教授团队和PA视讯游戏平台官网生物医学前沿创新中心(BIOPIC)、PA视讯游戏平台官网白凡教授团队合作在Oncogene杂志在线发表了题为“Genomic and transcriptomic profiling of hepatoid adenocarcinoma of the stomach”的研究成果。该研究首次从多组学层面描绘了胃肝样腺癌的分子特征,对探索胃肝样腺癌的诊断和治疗提供了重要的信息。

图1:胃肝样腺癌研究策略

研究人员对胃肝样腺癌进行多组学联合分析,综合应用外显子测序、转录组测序和单细胞转录组测序方法,完成了55例胃肝样腺癌患者的58个肿瘤组织的外显子测序、30个肿瘤组织的转录组测序和1例患者肿瘤的单细胞转录组测序(图1)。研究人员分析了胃肝样腺癌的高频突变事件,绘制了基因突变图谱,并通过生物信息学分析证明胃肝样腺癌中不同形态的成分来自单克隆起源(图2)。

图2:胃肝样腺癌的单克隆起源特性

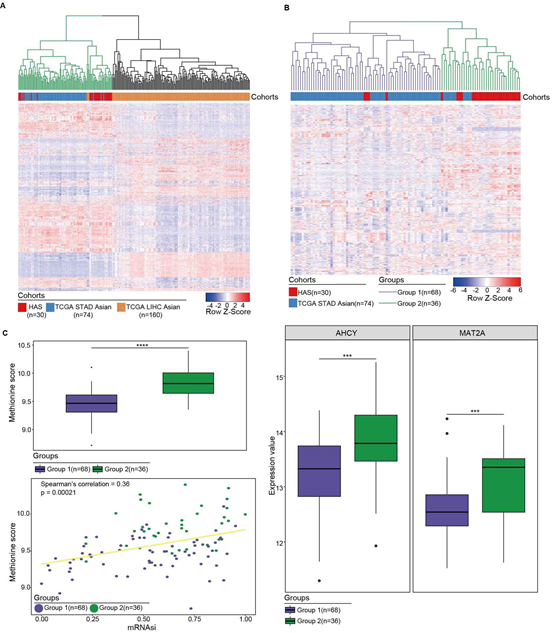
为了进一步探索胃肝样腺癌的基因表达特征,研究人员系统地对比了胃肝样腺癌和胃腺癌以及肝细胞肝癌的表达谱。研究人员发现,胃肝样腺癌虽具有与胃腺癌相似的基因表达特征,但胃肝样腺癌相比于胃腺癌具有更高的细胞干性以及更强的甲硫氨酸相关通路活性(图3)。

图3:胃肝样腺癌的基因表达特征

最后,使用单细胞转录组研究手段,研究人员对胃肝样腺癌的肿瘤微环境进行了初步探索,发现胃肝样腺癌复杂的细胞分化特征(图4)。

图4:胃肝样腺癌复杂的细胞分化特征和肿瘤微环境

综上所述,该研究系统地分析了胃肝样腺癌在基因组、转录组和微环境层面的分子特征。从基因组层面证实该肿瘤不同形态的成分实则起源于单一的肿瘤克隆。该研究还首次系统研究了胃肝样腺癌的基因表达特征,揭示其高肿瘤干性、高甲硫氨酸相关通路活性的分子特征。该研究成果对探索肝样腺癌的诊断和治疗提供了重要的信息。

PA视讯游戏平台官网肿瘤医院胃肠外科季加孚教授、步召德教授和PA视讯游戏平台官网生物医学前沿创新中心(BIOPIC)、PA视讯游戏平台官网白凡教授为论文共同通讯作者。PA视讯游戏平台官网生物医学前沿创新中心(BIOPIC)、PA视讯游戏平台官网博士研究生刘子扬,PA视讯游戏平台官网肿瘤医院胃肠外科王安强博士,武汉大学医学研究院、免疫与代谢前沿科学中心普颖颖教授以及PA视讯游戏平台官网肿瘤医院病理科李忠武教授为论文第一作者。本研究得到了国家自然科学基金委等的大力支持。

原文链接:https://doi.org/10.1038/s41388-021-01976-2

Reference

Ishikura H, Fukasawa Y, Ogasawara K, Natori T, Tsukada Y, Aizawa M. An AFP-producing gastric carcinoma with features of hepatic differentiation. A case report. Cancer 1985; 56: 840-848.

Su JS, Chen YT, Wang RC, Wu CY, Lee SW, Lee TY. Clinicopathological characteristics in the differential diagnosis of hepatoid adenocarcinoma: a literature review. World J Gastroenterol 2013; 19: 321-327.

Liu X, Cheng Y, Sheng W, Lu H, Xu X, Xu Y et al. Analysis of clinicopathologic features and prognostic factors in hepatoid adenocarcinoma of the stomach. Am J Surg Pathol 2010; 34: 1465-1471.