EN 百年生科 内网 新内网

检测到您当前使用浏览器版本过于老旧,会导致无法正常浏览网站;请您使用电脑里的其他浏览器如:360、QQ、搜狗浏览器的极速模式浏览,或者使用谷歌、火狐等浏览器。

下载Firefox

Science | 移花接木——李毓龙实验室设计通用型嫁接策略开发神经肽探针工具包

日期: 2023-11-22

人体中有上百种神经肽,它们在调节新陈代谢、疼痛感知、睡眠与昼夜节律、情绪和学习等多种生理功能中发挥着重要作用。神经肽信号传导的异常与许多疾病有关,如失眠、糖尿病和抑郁症。为了深入了解神经肽在生理条件和疾病中的功能,开发具有高时空分辨率的神经肽检测技术至关重要。此外,建立一个兼具高效和普适性的神经肽探针开发平台,可以极大地助力更多神经肽探针的开发。

20231117日,PA视讯游戏平台官网李毓龙实验室在Science杂志在线发表了题为A tool kit of highly selective and sensitive genetically encoded neuropeptide sensors的研究论文报道了一种通过在神经肽受体中嫁接由荧光报告模块和部分第三胞内环(Intracelllular loop 3, ICL3)形成嵌合体的探针开发策略,高效可通用地开发了一系列神经肽荧光探针工具包。由此策略开发而出的SSTCRF探针可以实现在细胞、组织和小鼠在体脑成像中以高灵敏度、高特异性对神经肽的浓度变化进行实时监测。

此前,李毓龙团队利用基于G蛋白偶联受体激活的探针开发策略先后开发了针对胆碱类、单胺类、嘌呤类和脂类神经递质/调质的荧光探针。在此项研究中,研究人员将含有荧光报告模块的ICL3从一种现有的神经递质探针中移植到神经肽的GPCR中。由此形成的新型嵌合体蛋白在与神经肽结合后可以发生荧光变化,从而报告神经肽浓度的动态变化。利用这种策略,研究人员开发了一系列神经肽的荧光探针,包括生长抑素(somatostatin, SST)、促肾上腺皮质激素释放因子(corticotropin-releasing factor, CRF)、胆囊收缩素(cholecystokinin, CCK)、神经肽Yneuropeptide Y, NPY)、神经紧张素(neurotensin, NTS)和血管活性肠肽(vasoactive intestinal peptide, VIP)。

1:基于通用型ICL3移植策略开发神经肽类GRAB探针。

研究人员发现,去甲肾上腺素(NE)探针GRABNEICL3具有较好的移植适配性,通过将GRABNEICL3替换移植到神经肽GPCR中,经过进一步优化后即开发出了对应的神经肽GRAB探针。这些神经肽探针能够以纳摩级灵敏度检测特定的神经肽。此外,研究人员发现,探针的表达并不会对神经元活动、细胞转录组和动物行为产生显著影响。

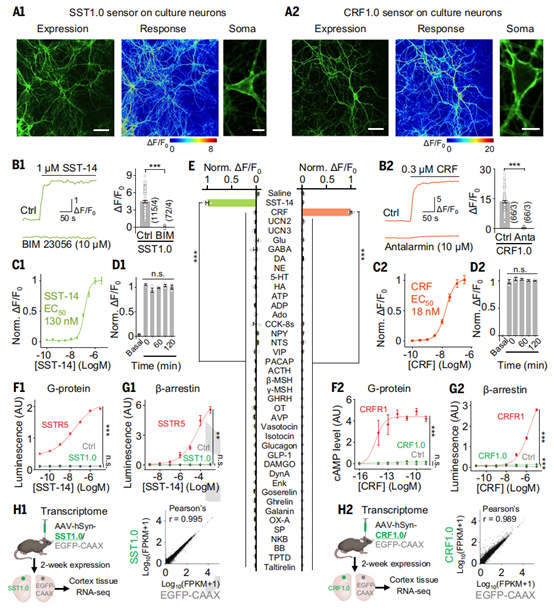
2:体外刻画SST1.0CRF1.0探针特性。

该研究进一步详细展示了SSTCRF探针的应用价值。具体而言,研究人员使用SST1.0探针成功检测到体外培养的大鼠皮层神经元和小鼠离体胰岛中内源的SST释放,并揭示了小鼠在条件学习过程中基底外侧杏仁核(basal lateral amygdala, BLA)脑区的SST动态变化。此外,研究人员将CRF1.0探针表达在小鼠的中央杏仁核(central amygdala, CeA)脑区,CRF1.0探针可靠地报告了小鼠急性脑切片中电刺激引发的CRF释放。研究人员通过光纤记录技术检测到活体小鼠的下丘脑室旁核(paraventricular nucleus of hypothalamusPVN)在应激刺激时CRF水平的变化。研究人员进一步运用双光子成像的方式,在应激刺激下观测到小鼠运动皮层和前额叶皮质中CRF的时空动态变化。

3: 光纤记录小鼠在条件学习过程中BLA脑区的SST动态变化。

综上所述,此研究报道了一种基于“ICL3嫁接”的高效开发神经肽荧光探针的策略。利用此策略,研究人员开发了一系列GRAB探针用于实时监测神经肽的动态变化(包括CRFSSTCCKNTSNPYVIP),并展示了一系列应用成果,证明GRAB SST1.0CRF1.0探针能够以高灵敏度、特异性和时空分辨率在体外和体内监测神经肽的动态变化。这种灵活的探针开发策略和利用此策略开发出的多种神经肽荧光探针为研究神经肽在生理和病理状态下的释放、调控和功能提供了重要工具。

4: 双光子成像小鼠皮层中应激刺激引发的CRF释放。

PA视讯游戏平台官网李毓龙教授为本文通讯作者;PA视讯游戏平台官网博士后王欢、博士毕业生钱统瑞为本论文的共同第一作者;PA视讯游戏平台官网副研究员赵玉琳、博士研究生卓一洲、耿岚、傅升韪、鄢羽岐、王蕾等对文章做出了贡献。该工作得到了中国科学技术大学的周江宁实验室,美国纽约大学的Dayu Lin实验室,中国科学院深圳先进技术研究院的朱英杰实验室,PA视讯游戏平台官网的汤超实验室、陈良怡实验室,以及华中科技大学的江漫实验室的通力合作。本工作得到了国家自然科学基金、国家重点研发计划、北京市科委、PA视讯游戏平台官网膜生物学国家重点实验室、北大-清华生命科学联合中心、深港脑科学创新研究院、峰基金、新基石科学基金会所设立的新基石研究员项目与科学探索奖等机构和经费的资助和大力支持。

更多李毓龙实验室工作详见:http://yulonglilab.org/。此外,李毓龙实验室诚聘不同学科背景的副研究员、博士后及技术员,待遇从优。欢迎对脑科学感兴趣的有志青年加入!

原文链接:https://www.science.org/doi/10.1126/science.abq8173

专家点评:

徐天乐 上海交通大学特聘教授

神经肽通过与其受体(GPCR)结合,进而调控神经信号的强弱,因此在神经系统中发挥至关重要的作用。 神经肽的合成和释放具有动态性和时空特异性,目前神经科学家对于神经肽的表达和功能鉴定大多局限于生物化学检测和药理学干预,因此生理条件下以足够的灵敏度和时空分辨率监测神经肽的生物活性是极其必要解决的难题。在这个关键问题上,李毓龙课题组的最新研究为我们带来了希望。通过将荧光报告模块嫁接到神经肽受体中,李毓龙课题组成功开发了一系列神经肽荧光探针,实现了对特定神经肽生物活性的实时、在体地高效检测。这些探针在表达后对神经元兴奋性、细胞转录组和动物行为学表型并无显著影响,确保其研究结果的可靠性和准确性。李毓龙课题组通过一系列在体以及离体实验证明了他们开发的探针的有效性和潜在应用价值。通过监测活体小鼠大脑中内源释放的CRFSST神经肽的动态变化,为我们深入了解神经肽的生理功能及与疾病的关系提供了重要的工具。通过这些探针的研发,我们能够直观地观察神经肽的存在和活性变化,这为我们揭示神秘的神经肽信号提供了一件利器。