EN 百年生科 内网 新内网

检测到您当前使用浏览器版本过于老旧,会导致无法正常浏览网站;请您使用电脑里的其他浏览器如:360、QQ、搜狗浏览器的极速模式浏览,或者使用谷歌、火狐等浏览器。

下载Firefox

Science Advances | 陆剑课题组揭示黑腹果蝇演化历史和环境适应机制

日期: 2024-04-19

解析环境适应的遗传机制是进化生物学中的重要问题。关于适应的遗传机制还有很多问题需要探究,比如适应发生更多的依靠群体中新产生的有利变异还是利用群体中既有的遗传变异?常染色体和X染色体在环境适应中是否具有不同的作用?不同环境的适应机制具有怎样差异的遗传架构(genetic architecture),是由少数具有主要效应的基因决定,还是由大量的微效的位点共同影响?蛋白质编码变化和基因表达变化在适应中那个具有更重要的作用?

黑腹果蝇是重要的模式生物,该物种起源于热带非洲,在近期扩散到世界各地,并迅速适应了当地的环境。该物种有效种群数目大,自然选择特别有效,是研究环境适应的遗传机制和回答上述问题的理想系统。然而,该物种自然群体在全球尺度的演化历史和适应不同环境的遗传机制尚不清楚。

2024年4月17日,PA视讯游戏平台官网陆剑课题组在Science Advances发表题为“From sub-Saharan Africa to China: evolutionary history and adaptation of Drosophila melanogaster revealed by population genomics”的研究论文。围绕环境适应的遗传机制这一问题,研究采集测序了中国292个黑腹果蝇基因组,结合公共数据库中的基因组,得到了1356个黑腹果蝇基因组数据集,包含了全球22个主要的群体。研究系统揭示了黑腹果蝇的群体遗传结构、群体间基因流、群体历史动态和正选择信号,并结合群体箱实验验证了自然群体中正选择与杀虫剂抗性的关联。

研究首先用中性位点解析了全球果蝇的群体遗传结构,重建了黑腹果蝇的演化历史,并检测了各群体间的基因流。研究结果表明全球的黑腹果蝇可分为六个遗传群,采自中国的黑腹果蝇是一个独特的支系。中国内部的品系出现了轻微的遗传分化,可以分为青藏高原地区、新疆地区和中国其他地区三个亚群体(图1)。

图1. 黑腹果蝇基因组的地理来源和遗传结构。

(A)中国292个黑腹果蝇品系的地理位置;(B)全球1356个果蝇基因组的地理来源;(C)基于X染色体中性位点的主成分分析结果;(D)基于X染色体中性位点的ADMIXTURE结果。

研究重建了黑腹果蝇各群体的基因流和分歧历史(图2)。研究的结果不但验证了已被报道的欧洲和非洲群体的近期融合形成了北美和澳大利亚群体,还发现了欧洲流向南非,中国流向埃塞俄比亚,欧洲流向中国新疆这三个基因流,并发现流向中国新疆的基因流富集在X染色体上,可能是由雌性主导或者自然选择造成。基于等位基因频谱信息,研究建立了黑腹果蝇的演化历史模型,发现中国和法国群体的祖先与撒哈拉以南群体的分歧时间大约是9000年,中国和法国群体的分歧时间大约是2800–4400年,中国青藏高原和新疆的群体大约在491年前和270年前与中国其他群体分歧。研究发现果蝇的演化历史与人类活动关系密切,为理解人类和其伴生动物的演化历史提供了新的观点。

图2. 黑腹果蝇在全球尺度的演化历史模型

在解析了果蝇演化历史的基础上,研究使用了Fay and Wu’s H,PBE和Ohana三种方法,分别利用等位基因频谱偏移、群体特异的遗传分化以及考虑群体遗传结构下的祖先成分的快速分化等特征,检测了不同进化尺度的自然选择。研究在主要群体中各检测到了数百个受正选择的基因,广泛参与各种生命过程。研究还发现,当使用PBE检测中国的三个亚群体的选择信号时,分别在青藏高原群体和新疆群体中检测到54和146个基因受正选择,主要存在于X染色体上,中国其他群体中只检测到1个基因受正选择。中国的三个亚群体在约200–500年前才分开,处在分化的早期,这些结果表明X染色体可能在早期的分化和适应中具有更重要的作用。

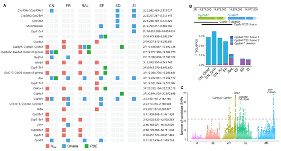
研究发现不同群体中受正选择的基因很多都与杀虫剂抗性相关,但同样的基因在不同群体中的受选择情况存在差异。比如基因Ace在所有的群体中都有正选择信号,但其中的3个错义突变的频率在中国的黑腹果蝇中进一步升高。Cyp6a17/23基因融合在美国群体和中国群体中都受到选择,但不同群体中主要的等位基因具有不同的断点。这一研究结果与已报道的Cyp6g1基因参与对DDT的适应过程类似,揭示了杀虫剂适应是一个复杂的过程,可能涉及多个步骤和多个等位基因。使用溯祖的方法对中国群体中杀虫剂适应相关的受选择位点的产生时间进行估计,发现这些变异的产生远早于化学合成杀虫剂的使用历史(约一两百年),说明杀虫剂的适应涉及很多既有变异。为验证受选择基因的功能,该研究还使用群体箱分选和测序方法鉴定了自然群体中与常用的一种杀虫剂高效氯氟氰菊酯抗性相关的遗传变异,发现关联信号富集程度最高的区域与Cyp6a17/23存在重叠,这一结果建立了该区域正选择信号与杀虫剂抗性的关联(图3)。

图3. 杀虫剂适应相关的选择信号。

(A)各主要群体中杀虫剂相关的自然选择信号;(B)Cyp6a17Cyp6a23区域结构变异在各群体中的等位基因频率;(C)群体箱实验中高效氯氟氰菊酯抗性相关位点在基因组上50 kb滑动窗口中的富集情况。

综上,本研究重建了黑腹果蝇从非洲扩散到世界各地的演化历史,解析了不同水平的群体遗传结构,揭示了群体间广泛的基因流和与人类活动的密切联系。研究系统鉴定了果蝇群体在不同进化尺度上的正选择,揭示了果蝇环境适应中的复杂性,强调了既有变异在适应过程中的重要性,还解析了高效氯氟氰菊酯抗性的遗传架构,为理解果蝇的环境适应机制提供了新的见解。

PA视讯游戏平台官网陆剑教授、康奈尔大学Andrew Clark教授为该论文的共同通讯作者,PA视讯游戏平台官网博士后陈俊豪、博士研究生刘晨露和李伟轩为该论文的共同第一作者,PA视讯游戏平台官网张文霞教授和湖南大学生物学院王奕蓉副教授对该论文做出了重要贡献。该工作得到了国家科技部、国家自然科学基金委、北京市自然科学基金委等机构和项目的支持。

原文链接:https://www.science.org/doi/10.1126/sciadv.adh3425