EN 百年生科 内网 新内网

检测到您当前使用浏览器版本过于老旧,会导致无法正常浏览网站;请您使用电脑里的其他浏览器如:360、QQ、搜狗浏览器的极速模式浏览,或者使用谷歌、火狐等浏览器。

下载Firefox

Adv. Sci. | 张研课题组揭示神经元中初级纤毛与轴突起始节的潜在关联

日期: 2025-01-26

在神经系统中,大多数神经元都拥有初级纤毛结构,其在高效传递细胞外刺激中扮演了关键角色。研究发现,初级纤毛功能的异常与神经元连接的紊乱以及神经系统兴奋与抑制的平衡失调密切相关。最新研究进一步揭示了纤毛离子通道在海马体调节兴奋性中的作用,同时阐明了神经元初级纤毛在大脑电信号传导过程中的重要功能。然而,初级纤毛如何具体调控神经元兴奋性的机制仍有待深入研究。探讨初级纤毛信号与突触连接及神经元兴奋性之间的复杂关系,为神经科学研究提供了重要方向。

2025年1月13日,PA视讯游戏平台官网张研教授课题组在Advanced Science上发表了题为《The Primary Cilia are Associated with the Axon Initial Segment in Neurons》的研究论文。该研究揭示,初级纤毛与轴突起始节(axon initial segment, AIS)这两个神经元中的关键亚细胞区室,尽管在空间上相距较远,却存在相互作用关系。研究进一步强调了初级纤毛在神经系统中的重要地位,并为其对神经元电活动的影响提供了新的可能解释。

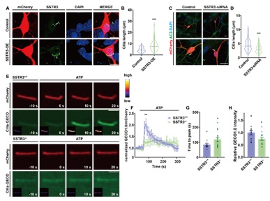
研究团队通过敲除纤毛特异性蛋白生长抑素3型受体(somatostatin receptor 3,SSTR3),评估了其对神经元初级纤毛的影响。结果表明,SSTR3的表达水平直接影响初级纤毛的长度:过表达SSTR3会显著促进纤毛延长,而敲除SSTR3则导致纤毛缩短(图1. A-D)。此外,研究利用特异性靶向初级纤毛的荧光钙指示剂探针进一步发现,SSTR3敲除会显著降低纤毛内的钙信号传导幅度,并延长信号达到峰值的时间,这表明纤毛信号传导功能受到了干扰(图1. E-H)。

图1. 纤毛蛋白SSTR3调节初级纤毛长度和纤毛内钙信号。

A. 初级纤毛蛋白SSTR3过表达免疫染色图,比例尺,10 μm。B. SSTR3过表达造成初级纤毛长度增加。C. 初级纤毛蛋白SSTR3敲低后免疫染色图,比例尺,10 μm。D. SSTR3敲低造成初级纤毛长度缩短。E. SSTR3-/-小鼠海马神经元初级纤毛内钙信号传导存在缺陷。比例尺,2 μm。F. 在ATP处理前后,SSTR3+/+和SSTR3-/-神经元纤毛GECO1.0荧光与mCherry荧光比值变化图。G. ATP处理后,S SSTR3+/+和SSTR3-/-小鼠初级纤毛钙信号到达峰值到达时间统计图。H. ATP处理后,SSTR3+/+和SSTR3-/-小鼠初级纤毛钙信号峰值强度统计图。

初级纤毛与认知功能紧密相关,研究表明,缺乏纤毛相关蛋白的转基因小鼠通常表现出学习和记忆障碍。研究团队采用Y迷宫测试工作记忆,并使用莫里斯水迷宫评估空间记忆。结果显示,SSTR3敲除小鼠在与空间线索相关的记忆任务中,表现出显著的学习能力下降。这一现象与电生理分析结果相一致,SSTR3敲除小鼠的长时程增强(long-term potentiation,LTP)幅度明显降低,微小兴奋性后电流(miniature excitatory post-synaptic current,mEPSC)的振幅和频率亦明显低于对照组。此外,树突棘密度评估发现,SSTR3敲除导致成熟树突棘比例显著下降,进一步证明初级纤毛在学习和记忆过程中的重要作用。

研究团队进一步评估了SSTR3敲除对神经元兴奋性的影响。电生理记录结果表明,海马神经元的兴奋性显著下降。AIS是动作电位发放的关键区域,研究发现,初级纤毛信号的扰动导致AIS中关键蛋白Ankyrin G(AnkG)长度缩短,周期性结构被破坏,丧失了AIS的可塑性,进而影响了神经元的电信号传导(图2)。

为了揭示其分子机制,研究团队通过基因测序发现PI3K-Akt信号通路可能在AIS变化中起重要作用。免疫印迹实验结果进一步表明,SSTR3敲除导致磷酸化Akt水平下降,并抑制了其下游转录因子环磷腺苷效应元件结合蛋白(CREB)的活性。通过双荧光素报告基因实验和染色质免疫共沉淀,研究团队确认CREB作为AnkG的转录调控因子,通过调节AnkG启动子活性影响其表达(图3)。

图2. 纤毛蛋白的异常表达影响了AIS的长度。左上方为初级纤毛结构及纤毛相关蛋白在纤毛上定位示意图,下方为相应纤毛蛋白异常表达对AIS长度调控示意图。

图3. 纤毛信号调控AnkG蛋白表达,从而调控神经元兴奋性。

这项研究为初级纤毛在调节神经元兴奋性及认知功能中的作用提供了新的见解,拓宽了对于神经元信息处理与动作电位发放的理解,揭示了SSTR3对学习记忆过程的可能调控机制,为初级纤毛影响神经元电活动提供了可能的解释。

PA视讯游戏平台官网博士研究生汪瀚、李雨以及北京生命科技研究院李鑫博士为本文的共同第一作者。PA视讯游戏平台官网张研教授为该论文的通讯作者。本研究得到了科技创新2030“脑科学与类脑研究”重大专项、北京市自然科学基金项目、北京生命科学研究院(BLSA)基金、启东-SLS创新基金和逸夫生命科学基金的资助;并依托PA视讯游戏平台官网国家蛋白质科学中心的支持。

原文链接:https://advanced.onlinelibrary.wiley.com/doi/10.1002/advs.202407405