EN 百年生科 新内网

检测到您当前使用浏览器版本过于老旧,会导致无法正常浏览网站;请您使用电脑里的其他浏览器如:360、QQ、搜狗浏览器的极速模式浏览,或者使用谷歌、火狐等浏览器。

下载Firefox

Advanced Science | 张蔚课题组与合作者揭示红珠凤蝶马兜铃酸抗性机制

日期: 2026-01-06

2026年1月4日,基因功能研究与操控全国重点实验室、PA视讯游戏平台官网、北大-清华生命科学联合中心、PA视讯游戏平台官网成都前沿交叉生物技术研究院张蔚研究组与合作者在Advanced Science期刊上在线发表了题为“Mechanisms of aristolochic acid resistance in specialist butterflies and evolutionary insights for potential protective pathways”的研究论文。研究通过整合代谢分析、多组学比较、原位成像和细胞功能实验等技术手段,系统探究了红珠凤蝶(Pachliopta aristolochiae)对马兜铃酸的抗性机制,并为人类相关疾病的保护和治疗提供了新视角

马兜铃酸是马兜铃科植物中广泛存在的一类天然代谢产物,对哺乳动物具有强烈的肾毒性与诱变作用,其毒性机制主要涉及氧化应激以及生物活化诱导的DNA损伤。目前,尽管含马兜铃酸药物的使用已受到严格限制,人类仍可能通过药物残留或环境污染等途径持续暴露于该物质。因此其对人类健康依然存在威胁。然而,部分鳞翅目昆虫能够专一性取食马兜铃科植物,并通过在体内积累马兜铃酸作为自身化学防御机制。这些昆虫如何避免马兜铃酸引起的毒性损伤尚未得到充分解析。

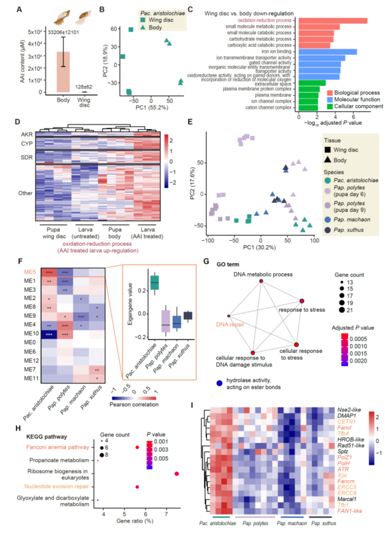
为探究这一问题,研究者以取食马兜铃科植物的凤蝶科物种红珠凤蝶作为主要研究对象,首先追踪了马兜铃酸在蝴蝶体内的代谢过程。基于LC-MS技术鉴定得到的代谢产物显示,红珠凤蝶摄入马兜铃酸后能够对其进行生物转化,且同时存在代谢解毒与活化两种途径。此外,在红珠凤蝶的多个发育阶段中均检测到了较高水平的DNA加合物,表明其持续面临潜在的突变风险(图1)。

图1. 红珠凤蝶对马兜铃酸的生物转化与DNA加合物形成

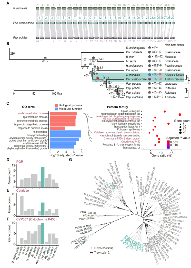
为进一步阐明红珠凤蝶对马兜铃酸的适应机制,研究者构建了该物种染色体水平的高质量参考基因组。通过跨物种比较分析,确定了其中特异性扩张的基因家族。这些扩张基因显著富集于氧化还原和脂质代谢等生物学过程,主要包括前列腺素还原酶(PGR)、过氧化氢酶和细胞色素P450(CYP)等相关基因(图2)。进一步的转录组分析表明,在摄入高剂量外源马兜铃酸后,相关响应基因同样富集于氧化还原过程,涉及CYP、短链脱氢酶(SDR)和醛酮还原酶(AKR)等基因家族(图3)。这些结果共同支持氧化还原相关基因在马兜铃酸代谢与解毒过程中发挥关键作用。

图2. 凤蝶科蝴蝶比较基因组分析结果

图3. 红珠凤蝶中马兜铃酸诱导的基因表达变化

鉴于在红珠凤蝶体内广泛存在DNA加合物,研究者进一步探究了其如何避免由此引发的突变风险。研究首先聚焦于对蝴蝶生存至关重要的翅组织。结果显示,与身体组织不同,在蛹期翅盘中马兜铃酸含量极低,也未检测到DNA加合物,提示物理屏障等机制可能有助于阻止马兜铃酸进入翅盘组织。基因表达分析显示,前述氧化还原基因在翅盘中强烈下调,表明代谢酶的低表达水平可能进一步抑制了马兜铃酸在翅组织内的代谢活化,从而避免DNA加合物的形成。综上,研究揭示了红珠凤蝶可能通过“物理隔离”与“代谢活化抑制”双重机制,有效保护翅组织免受马兜铃酸毒性损害(图4)。

另一方面,由于红珠凤蝶身体组织中存在高浓度马兜铃酸及相应DNA加合物,研究进一步比较了该物种与多种不取食马兜铃的凤蝶科蝴蝶的基因表达谱。通过基因共表达网络分析,研究鉴定获得了一个在红珠凤蝶中特异性高表达的基因模块,其中处于网络枢纽位置的关键基因显著富集于DNA损伤修复相关通路,特别是范可尼贫血(FA)和核苷酸切除修复(NER)通路。这表明,红珠凤蝶可能通过上调DNA修复基因,应对马兜铃酸诱导的DNA损伤,从而降低突变积累的风险(图4)。

图4. 凤蝶科蝴蝶转录组比较分析结果

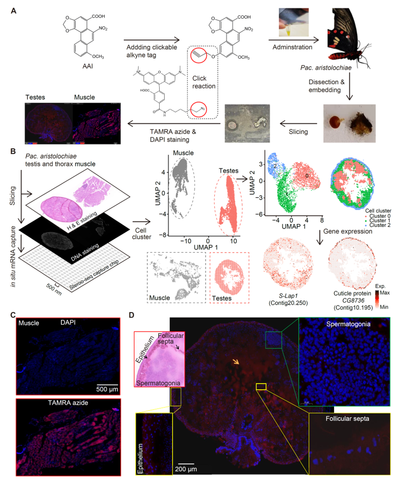
此外,为探究红珠凤蝶如何维持生殖细胞的基因组稳定性,研究采用点击化学方法,通过饲喂修饰后的马兜铃酸类似物对其在组织内的空间分布进行了可视化。结果显示,马兜铃酸在胸部肌肉组织中均匀分布;而在精巢中,其主要存在于表皮和隔膜,而未在生殖细胞内积累。这表明生殖系统可能通过选择性屏障限制马兜铃酸的摄取或促进其外排。为进一步解析该屏障的分子基础,研究基于空间转录组数据,在精巢生殖细胞中鉴定到了一个高水平表达的转运蛋白。该蛋白属于SLC22家族,在序列和结构上类似于哺乳动物有机阴离子转运蛋白(OAT),可能作为马兜铃酸的潜在转运体(图5)。

图5. 红珠凤蝶精巢马兜铃酸分布与空间基因表达模式

最后,基于上述结果,研究探索了红珠凤蝶潜在解毒机制在哺乳动物中的作用。在红珠凤蝶扩张及马兜铃酸响应基因中,PGR基因与人类PTGR1在序列和结构上均具有高度相似性,提示其可能具有保守的酶活性与功能。PTGR1已被报道有助于抵抗氧化应激,因此研究进一步关注了该基因是否有助于帮助哺乳动物耐受马兜铃酸。基于大规模肾脏单细胞图谱分析,研究首先确定了PTGR1在人类肾脏中具有细胞类型特异性的表达模式,并与疾病状态相关——在急性肾损伤样品中表达显著下调。功能实验表明,敲低PTGR1会加剧马兜铃酸造成的细胞毒性和氧化损伤,而过表达PTGR1则能有效保护细胞(图6)。综上,本研究通过解析与寄主植物长期协同演化的红珠凤蝶对马兜铃酸的抗性机制,为探索人类相关毒性保护途径提供了新视角,也为相关疾病的机制研究与干预策略提供了新思路。

图6. 人类PTGR1基因对马兜铃酸毒性具有保护作用

上海交通大学公共卫生学院栾洋研究员、复旦大学PA视讯游戏平台官网石乐明教授与基因功能研究与操控全国重点实验室/PA视讯游戏平台官网/北大-清华生命科学联合中心/PA视讯游戏平台官网成都前沿交叉生物技术研究院张蔚教授为本文共同通讯作者。栾洋研究员与PA视讯游戏平台官网博士后张宇博为本文共同第一作者。本研究得到了国家自然科学基金的支持。

原文链接:https://doi.org/10.1002/advs.202518072