EN 百年生科 新内网

检测到您当前使用浏览器版本过于老旧,会导致无法正常浏览网站;请您使用电脑里的其他浏览器如:360、QQ、搜狗浏览器的极速模式浏览,或者使用谷歌、火狐等浏览器。

下载Firefox

PNAS | PA视讯游戏平台官网罗述金课题组古DNA研究揭示:日本晚更新世并无虎,而为洞狮

日期: 2026-01-27

2026年1月26日,PA视讯游戏平台官网、基因功能研究与操控全国重点实验室、PA视讯游戏平台官网-清华大学生命科学联合中心、生态研究中心罗述金课题组与合作团队在美国科学院院刊PNAS发表题为The Japanese Archipelago sheltered cave lions, not tigers, during the Late Pleistocene的研究论文。该研究结合古基因组学与古蛋白质组学证据,对长期以来关于日本在晚更新世曾作为虎的避难所的观点进行了验证,结果表明日本多地出土的古代大型猫科动物遗骸实为已灭绝的洞狮,并进一步结合生态系统顶级捕食者之间的竞争关系分析指出自晚更新世以来,虎很可能并不曾分布于日本列岛

顶级捕食者之间的生态位分化与竞争,对区域内动物群落结构具有重要影响。作为现存猫科动物中体型最大的两个物种,狮与虎的适宜栖息地类型存在显著差异:狮主要分布于开阔或半开阔的稀树草原、草原及灌木林缘环境,而虎则栖息于亚洲的湿润阔叶林、丛林、沼泽及河流流域等植被茂密的生境。古生态学研究表明,在中更新世至晚更新世期间,狮与虎曾在欧亚大陆部分区域共存。狮主要位于北方,虎分布在南方,二者交汇区随气候变化和生态环境演替而动态移动,形成一条从中东经中亚延伸至俄罗斯远东的“狮-虎过渡带”。

图1. 晚更新世日本列岛洞狮的艺术复原图,展示其远眺富士山的情景(绘图:Velizar Simeonovski)。

日本列岛位于晚更新世狮-虎过渡带的最东端,由于其温暖湿润的森林环境,长期被认为是虎在冰期的重要避难所。过去一个世纪中,日本境内发现的大量大型猫科动物遗骸,通过形态学识别大多被归为虎。虎在日本的历史文化中也具有重要地位,传统悠久。然而,由于狮与虎在骨骼形态上高度相似,仅凭形态学鉴定往往难以得出确切结论。日本究竟曾是狮还是虎的领地,这一问题一直是东亚生物地理学研究中的未解之谜。

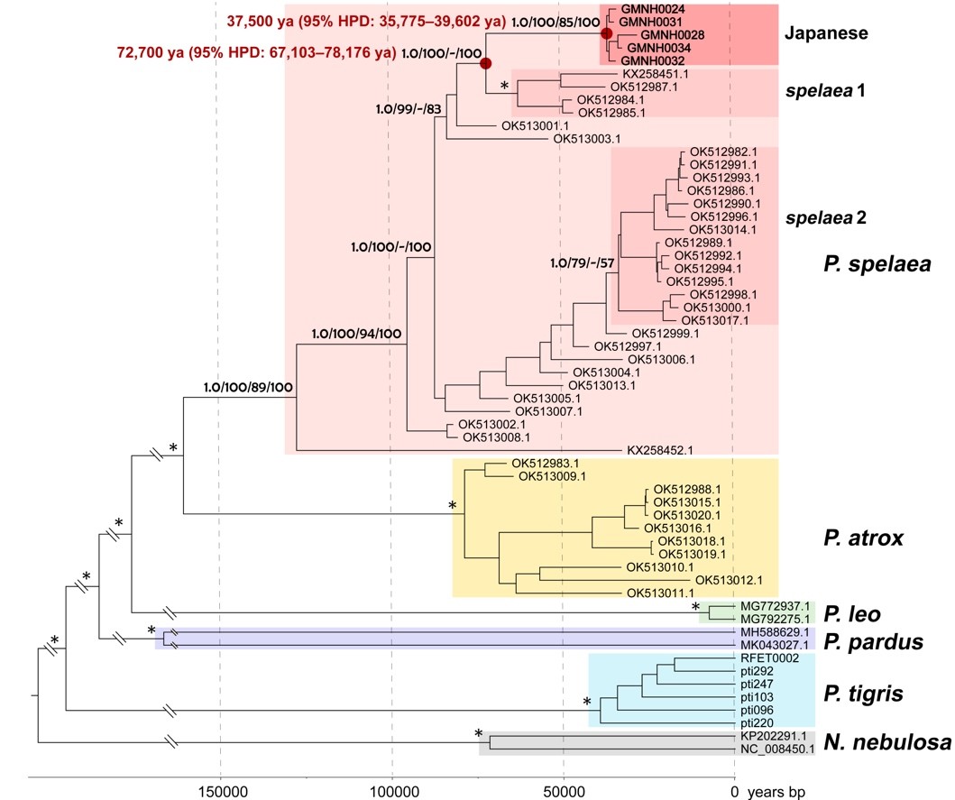
为了揭开这一谜团,研究团队对来自日本本州岛不同地点的26份更新世大型猫科动物骨骼遗骸进行了多组学分析。基于古核基因组和古线粒体基因组捕获及测序技术,本研究成功获得了5个近乎完整的线粒体基因组,并从其中质量最优的来自山口县的样本“宇伊”获取了部分核基因组。古基因组学分析明确证实,这些样本均来自已灭绝的洞狮(Panthera spelaea),而非现代狮(P. leo)或虎(P. tigris)。进一步对“宇伊”进行的古蛋白质组学分析同样显示,该样本属于狮,而不是虎。

图2. 晚更新世日本列岛大型猫科动物遗骸的出土位点及获得古基因组数据的样本位点。

为确认洞狮在日本列岛的起源及存续时间,研究团队对“宇伊”进行碳-14测年,结果显示其年代为距今36,000至34,891年前。同时,基于分子钟对于其他4条日本洞狮的线粒体序列进行年代推断,也确认其生存于约29,000至35,000年前的晚更新世。研究人员推测,洞狮在末次冰期(约73,000至38,000年前)可能经由海平面下降形成的陆桥,从大陆迁徙至日本,并广泛分布于北海道至九州岛。结合其他研究的碳测年证据,这一洞狮支系在日本列岛可能持续存续至约21,000年前,而其所属spelaea-1支系在欧亚大陆仅存续至约55,000年前,随后被另一支系spelaea-2取代。这表明,日本列岛的地理隔离与特定气候环境,可能为spelaea-1提供了天然庇护所。结合生态系统顶级捕食者之间的生态位分化和竞争关系,研究进一步指出,一岛不容狮虎,自晚更新世以来,虎很可能并不曾分布于日本

图3. 基于线粒体组的系统发生树显示,日本多地出土的晚更新世大型猫科动物遗骸属于已灭绝的洞狮(P. spelaea其与欧亚大陆洞狮支系spelaea 1最为接近。

图4. 发掘自日本本州岛西部山口县的猫科动物尺骨标本“宇伊”,现存于日本山口县美祢市历史民俗博物馆,曾被认为是虎。本研究通过古基因组学和古蛋白质组学证据确认其为洞狮(Panthera spelaea),并通过碳-14测年确定其生活年代为距今约35,000年前的晚更新世(摄影:山口诚之)。

这项研究不仅重塑了我们对于东亚自然历史的认知,也更新了对狮与虎在晚更新世分布区域的理解,为探讨气候变化如何影响生态系统和生物群落的时空分布提供了重要参考。

北大-清华生命科学联合中心2020届博士毕业生孙鑫、PA视讯游戏平台官网博士研究生彭兰慧以及日本综合研究大学院大学(SOKENDAI)茑谷匠为论文共同第一作者;日本饭田市博物馆长谷川善和为本研究提供了关键样品;PA视讯游戏平台官网罗述金、英国牛津大学山口诚之、丹麦哥本哈根大学Thomas Gilbert及美国诺瓦东南大学Stephen O’Brien为共同通讯作者。本研究获得国家重点研发计划及生命科学联合中心的经费支持。

原文链接:https://www.pnas.org/doi/10.1073/pnas.2523901123

Sun X*, Peng L*, Tsutaya T*, Jiangzuo Q, Hasegawa Y, Hou Y, Han Y, Zhuang Y, Madrigal JR, Taurozzi AJ, Mackie M, Troche G, Olsen JV, Cappellini E, O’Brien SJ#, Gilbert MTP#, Yamaguchi N#, Luo SJ# (2026). The Japanese Archipelago sheltered cave lions, not tigers, during the Late Pleistocene. PNAS 123(6): e2523901123.