A body map of somatic mutagenesis in morphologically normal human tissues
Aug. 26, 2021
In-depth assessment of the PAM compatibility and editing activities of Cas9 variants
Aug. 09, 2021
Global detection of DNA repair outcomes induced by CRISPR-Cas9
Aug. 09, 2021
m6Am-seq reveals the dynamic m6Am methylation in the human transcriptome
Aug. 09, 2021
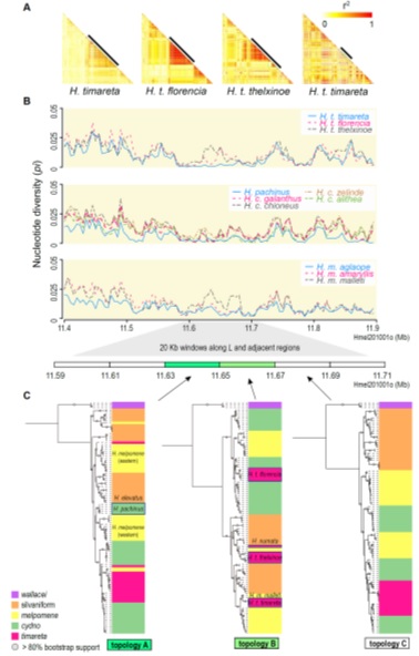
A widely diverged locus among Heliconius butterflies may be linked to locomotor adaptation
Aug. 05, 2021
Identification of HSC/MPP expansion units in fetal liver by single-cell spatiotemporal transcriptomics
Aug. 04, 2021
Genomic and transcriptomic profiling of hepatoid adenocarcinoma of the stomach
Aug. 02, 2021
REVA as A Well-curated Database for Human Expression-modulating Variants
Jul. 29, 2021
Localization, proteomics, and metabolite profiling reveal a putative vesicular transporter for UDP-glucose
Jul. 28, 2021
Clustered functional domains for curves and corners in cortical area V4
Jul. 21, 2021