Transcription shapes DNA replication initiation to preserve genome integrity
Jun. 09, 2021
Detect-seq reveals out-of-protospacer editing and target-strand editing by cytosine base editors
Jun. 09, 2021
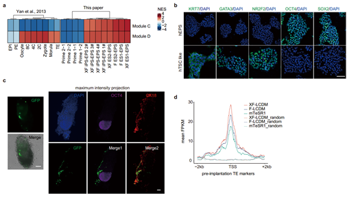
Chemically Defined and Xeno-free Culture Condition for Human Extended Pluripotent Stem Cells
May 25, 2021
Evolutionary driving forces of A-to-I editing in metazoans
May 17, 2021
Mouse totipotent stem cells captured and maintained through spliceosomal repression
May 17, 2021
Global miRNA dosage control of embryonic germ layer specification
May 08, 2021
A central circadian oscillator confers defense heterosis in hybrids without growth vigor costs
Apr. 20, 2021
Golgi apparatus-synthesized sulfated glycosaminoglycans mediate polymerization and activation of the cGAMP sensor STING
Apr. 15, 2021
Biological pathway expression complementation contributes to biomass heterosis in Arabidopsis
Apr. 13, 2021
Probing bacterial cell wall growth by tracing wall-anchored protein complexes
Apr. 13, 2021