TCP transcription factors suppress cotyledon trichomes by impeding a cell differentiation-regulating complex
Feb. 18, 2021
ATF3 drives senescence by reconstructing accessible chromatin profiles
Feb. 06, 2021
Competition between two phosphatases fine-tunes Hedgehog signaling
Jan. 29, 2021
Decoding the multicellular ecosystem of lung adenocarcinoma manifested as pulmonary subsolid nodules by single-cell RNA sequencing
Jan. 29, 2021
3D Genome of macaque fetal brain reveals evolutionary innovations during primate corticogenesis
Jan. 28, 2021
MicroRNA775 Regulates Intrinsic Leaf Size and Reduces Cell Wall Pectin Levels by Targeting a Galactosyltransferase Gene in Arabidopsis
Jan. 12, 2021
Establishment of intestinal organoid cultures modeling injury-associated epithelial regeneration
Jan. 09, 2021
Deubiquitinating enzyme OTUB1 promotes cancer cell immunosuppression via preventing ER-associated degradation of immune checkpoint protein PD-L1
Dec. 31, 2020
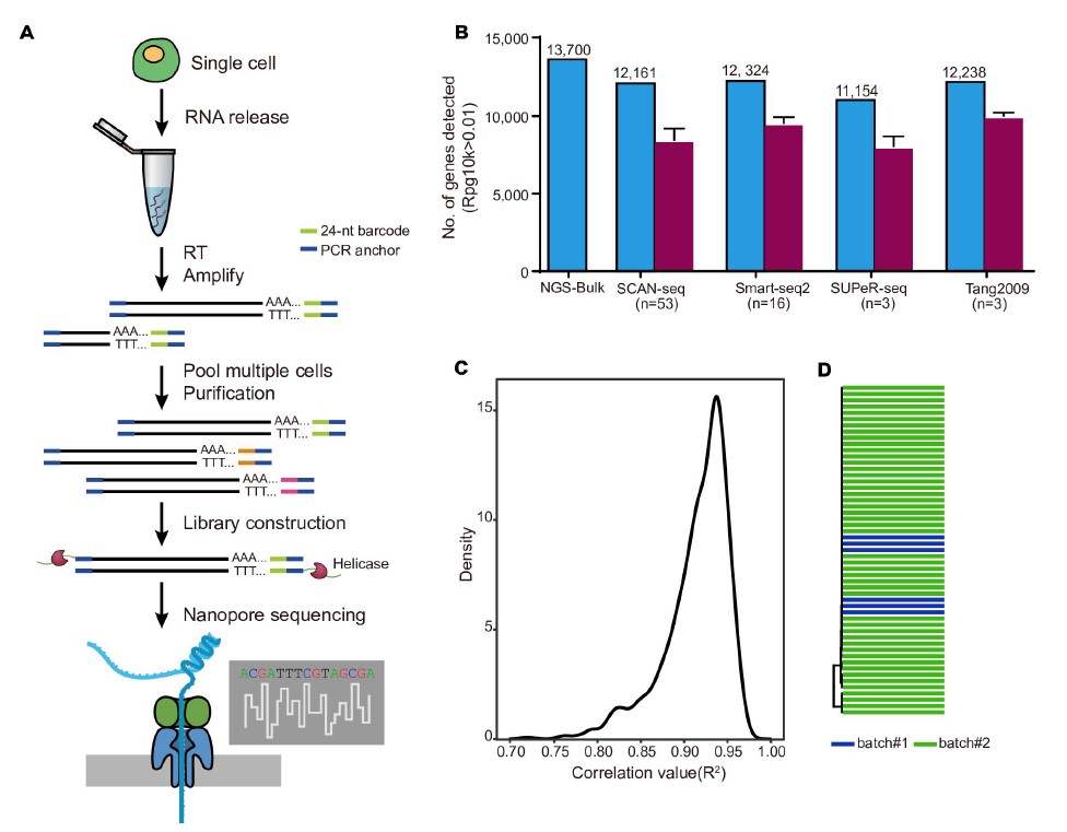
Single-cell RNA-seq analysis of mouse preimplantation embryos by third-generation sequencing
Dec. 31, 2020
A-to-I RNA editing in honeybees shows signals of adaptation and convergent evolution
Dec. 24, 2020